众所周知,VOCs废气因含有颗粒物等,需要通过除尘器进行预处理然后进入后续的治理工艺。比如,涂装废气一般用转轮+RTO系统较多,废气在进入转轮前均需要通过除尘器进行除尘预处理,使得待处理废气的颗粒物浓度小于1mg/m3方可进入转轮+RTO系统,那涉VOCs废气的除尘技术有哪些,各自技术有何优缺点呢?

朴华科技布袋除尘器安装在客户厂区
一般而言,进行VOCs废气除尘预处理的除尘器中使用较为广泛的是布袋除尘器。以江苏省为例,据统计在江苏省地区,布袋除尘器占采取除尘控制措施企业的 74.0%;其次为湿法除尘,占采取除尘控制措施企业的6.5%。
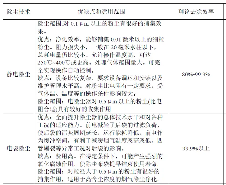
颗粒物控制措施可采用布袋除尘器、机械除尘器、静电除尘器、电袋除尘器、湿法除尘等,运行得当预计均可达到标准限值。还有一些部分去除效率较差或初始浓度高的企业,可以通过提高收集率、调整进气口面积、优化电场电压水平及峰值电压、把控布袋除尘器清灰强度等措施,强化运行管理,提高去除效率。


朴华科技是一家专业的环保设备生产厂家,拥有十多年的有机废气处理、粉尘治理、脱硫脱硝、污水治理、油烟净化大型项目经验,并可对整套设备进行优化改良,提供相关设备的制造、安装、调试等服务,欢迎广大客户前来咨询,全国统一服务热线:158-9013-7611。