RCO和RTO废气处理工艺都是有机废气VOCs处理技术,相对于UV光氧催化、活性炭吸附、水喷淋、低温等离子等工艺来说处理效率至少要提高一倍。对传统工艺处理不了的超高浓度的VOCs效果明显。具体是用RCO设备还是RTO设备要根据自己工厂的实际情况来决定。

无论是RCO还是RTO,它的前期投入费用比传统的处理工艺还是要高不少的,但是考虑到后期的运行维护费用以及真正的处理效率,朴华科技建议大中型企业还是优先选择这两种处理工艺。原因很简单,也很实在:一是能帮助我们解决有机废气处理难的问题,顺利通过环保检查,保证厂区能够正常生产;二是这两种工艺目前来说还是比较稳定的,是环保部门相当认可的主流废气处理技术,并且在未来几年内都不会被淘汰。
给大家讲一个朴华科技近期的乐竞平台,客户是做汽车零配件加工的,有一个涂装车间,2016年的时候,采购了一套有机废气处理设备——“喷淋塔+活性炭吸附设备”,当时的环保标准还没有那么严格,在面对环保检查的时候也能勉强过关。
直到2018年底,客户再次联系到我们,说要换一套新的涂装车间有机废气处理设备,之前的设备已经达不到新的环保标准。我们给客户介绍了“活性炭吸附+RCO”、“沸石转轮+RCO”、“沸石转轮+RTO”以及“RTO”等新的处理工艺,综合考虑到客户的作业情况以及采购成本,客户最终选择了“活性炭吸附+RCO”工艺。
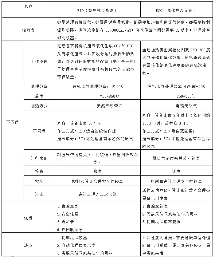
有的客户会问,同样是作为有机废气处理新工艺,RTO设备跟RCO设备有什么区别呢?又该怎么去选择呢?今天朴华科技给大家做了一个表格,大家可以详细的对比一下这二者的区别。
最后,如果您有有相关除尘器、脱硫脱硝、有机废气处理设备的需要,欢迎致电朴华科技:158-9013-7611。
