在VOCs废气治理系统中,阀门的开关控制着管道介质的流量大小、通断及走向,而自动控制阀门以驱动能源代替手动,实现远程自动化控制,在控制信号作用下驱动阀门 ,提高效率,提高准确率……
2021-10 21
在VOCs有机废气治理项目中,总要涉及一些关于尺寸和布局的问题,除了环保设备本身的处理量(尺寸)外,烟囱高度、设备摆放间距/位置都是非常关键的信息参数,朴华科技整理如下: 高效废气净化催化燃烧设备烟囱安装 a. 排气筒高度应高于周围200m半径范围的建筑5米以上,不能达到该要求的排气筒,应按照其高度对应的排放速率标准值严格50%执行。 b. 两个排放相同污染物(无论其是否由同一生产工艺过程产生)的排气筒,若其距离小于其几何高度之和,……
2021-10 20
2021年9月22日,广东省生态环境厅发布一则咨询广东省生态环境厅关于胶印油墨印刷废气需要上收集设施和治理设施吗?主题回复,省生态厅已作具体阐述,详见如下: 问:胶印油墨属于低VOCs含量油墨,根据检测报告VOCs含量小于1%。请问使用胶印油墨印刷纸制品的企业,印刷废气需要进行有组织收集吗?需要上末端治理设施吗? 答:生态环境部《关于印发的通知》(环大气〔2019〕53号)》, 明确企业采用符合国家有关低VOCs含量产品规定的涂料、油墨、胶粘剂……
2021-10 18
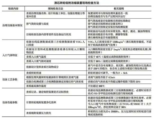
为了配合生态环境保护督察工作,提高地方环保部门的工作效率,对沸石转轮吸附浓缩装置的使用方法和主要控制指标进行了梳理,将现场检查方法划分为治理设施基本情况、入口气体特征、设备工艺参数和设备性能参数四个方面,明确了其关键性控制指标,编写了针对该装置的快速科学的现场检查方法(见下表),供生态环境保护督察和基层生态环境管理部门参考。……
2021-10 14
旋转式RTO设备在印刷包装行业防治VOC的应用 印刷包装行业是有机废气排放的主要行业之一,印刷行业在生产过程中需要大量使用油墨和调整油墨粘度的稀释剂。在印制品干燥时,油墨与稀释剂……
2021-10 12
旋转RTO设备在石化行业防治VOCs废气 石化行业废气的组成较为复杂,其产生的废气毒性大、来源广、危害广、种类繁、处理难,因此石油化工废气处理技术的问题亟待解决。旋转RTO设备一个单元……
2021-10 11
2020年1月14日,生态环境部发布了一个重磅的行业技术规范,即批准《蓄热燃烧法工业有机废气治理工程技术规范》为国家环境保护标准,并予发布,标准编号为HJ1093-2020。 该标准与《挥发性有机物污染防治技术政策》、《吸附法工业有机废气治理工程技术规范》、《催化燃烧法工业有机废气治理工程技术规范》共同构建了我国现行挥发性有机物污染防治技术体系,可为工业源VOCs污染防治提供了重要的设计参考和技术支持,有效支撑VOCs污染治理减排。来……
2021-10 09
推荐阅读: 包装印刷企业请注意,涉VOCs有机废气自查要点……
2021-09 26
VOCs有机废气主要存在于企业原辅材料或产品中,大部分易燃易爆,部分属于有毒有害物质,加强VOCs废气治理是现阶段控制大气污染的有效途径,也是帮助企业实现节约资源、提高效益、减少安全隐患的有力手段。为提高相关行业企业挥发性有机物(VOCs)治理的科学性、针对性和有效性,朴华科技环保整理了包装印刷行业企业自查要点:……
2021-09 23
与石油、包装印刷行业相比,汽车涂装工业的VOCs排放要低调温和很多,不过它们所用的控制方法都基本相同。 案例:高效有机废气处理设备安装在客户厂区 首先是源头控制。 传统的有机性溶……
2021-09 22